18 年
手机商铺
公司新闻/正文
571 人阅读发布时间:2023-11-21 14:22
牙骨质是覆盖在牙根表面的一层薄薄的矿化组织,被公认为是牙周再生的金标准。然而,目前的研究主要集中在牙槽骨再生而不是牙骨质再生上,很少考虑牙龈卟啉单胞菌(Pg),这是导致牙周组织破坏的关键病原体。尽管M2巨噬细胞来源的外泌体(M2-EXO)在组织再生中展现出潜力,但产生外泌体的M2巨噬细胞是由外源性细胞因子诱导的,具有短暂和不稳定的作用,限制了M2-EXO的再生潜力。近日,Bioactive Materials期刊(IF18.9)在线发表了一篇题为Genetically engineered M2-like macrophage-derived exosomes for P. gingivalis-suppressed cementum regeneration: From mechanism to therapy的研究论文。该研究报道了一个基于M2-EXO设计的基因工程化sh-Ckip-1-EXO,其在成牙骨质细胞中递送Let-7f-5p以靶向并沉默Ckip-1,从而激活PGC-1α依赖性线粒体生物发生,最终促进Pg抑制的成牙骨质细胞矿化,为Pg主导炎症下的牙骨质再生提供了一种新的策略。

研 究 结 果
1、M2巨噬细胞源性外泌体(M2-EXO)促进成牙骨质细胞矿化
为了评估M2-EXO对成牙骨质细胞矿化的影响,研究人员首先收集IL-4诱导的M0和M2巨噬细胞上清液,并提取外泌体,成功鉴定了M0-EXO和M2-EXO的杯状形态、阳性或阴性蛋白标志物以及约140 nm的尺寸,还验证了两种Dil标记的外泌体被成牙骨质细胞内化。然后用M0-EXO和M2-EXO诱导成牙骨质细胞不同天数。结果显示,外泌体刺激后,第2天矿化相关标志物的表达和第4天的成牙骨质细胞ALP活性均显著增加,其中M2-EXO表现出更好的促矿化作用。总之,M2-EXO促进了成牙骨质细胞矿化。

Fig1. M2巨噬细胞源性外泌体(M2-EXO)促进成牙骨质细胞矿化
2、Ckip-1负调控M2巨噬细胞极化
为了研究Pg对巨噬细胞代表的免疫微环境的影响,研究人员通过直接共培养方法用Pg刺激巨噬细胞。结果显示,与CON对照组相比,Pg组IL-1β、iNOS、Ptges、Ptgs2、IL-6表达更高,CD206表达更低,提示Pg诱导的M1巨噬细胞极化。随后,研究人员构建了Ckip-1沉默的巨噬细胞。发现Ckip-1沉默可直接促进M2巨噬细胞极化,CD206、ARG-1表达上调,IL-1β表达下调。接下来,研究人员检测了sh-NC组和sh-Ckip-1组在不同条件下的M2巨噬细胞极化电位。结果显示,Ckip-1沉默限制了LPS(大肠杆菌)+ IFN-γ诱导的M1巨噬细胞极化,并扩大了IL-4诱导的M2巨噬细胞极化。虽然Pg刺激下未检测到CD206蛋白的表达,但证实了Pg诱导的巨噬细胞在Ckip-1沉默后由M1表型向M2表型转移,表现为IL-1β、Ptgs2、IL-6表达降低,ARG-1表达增加。在Pg-LPS处理的巨噬细胞中也表现出类似的趋势。以上结果表明,Ckip-1沉默调节M2巨噬细胞极化,可用于重塑Pg主导的免疫微环境,促进牙骨质再生。

Fig2. Ckip-1沉默促进M2巨噬细胞极化
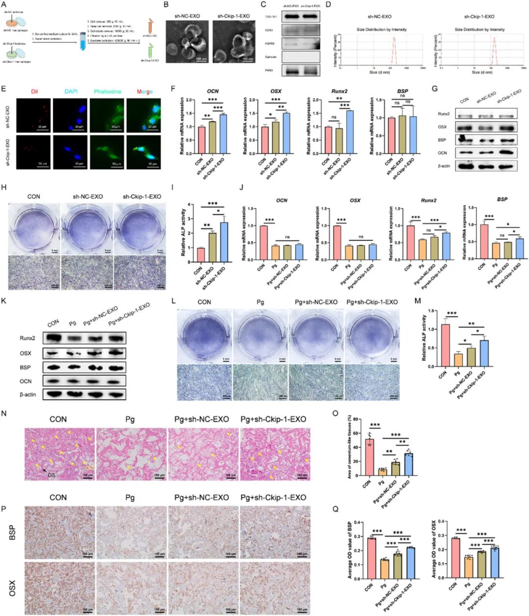
3、Ckip-1沉默诱导的M2样巨噬细胞源性外泌体(sh-ckip-1-EXO)挽救Pg抑制的牙骨质发生
研究发现,Ckip-1沉默诱导的M2样巨噬细胞可以促进成牙骨质细胞矿化。因此,研究人员推测sh-Ckip-1-EXO可能介导了Ckip-1沉默的巨噬细胞促进的成牙骨质细胞矿化。同样的,研究人员提取并鉴定了sh-Ckip-1-EXO和sh-NC-EXO。结果显示,两种外泌体均具有矿化加速作用,其中sh-Ckip-1-EXO表现出较强的矿化加速作用。此外,在Pg存在的情况下,sh-NC-EXO和sh-Ckip-1-EXO也能诱导成牙骨质细胞。结果显示,Pg刺激后矿化相关标志物的表达和ALP活性降低。但当加入这两种外泌体时,被抑制的矿化得到了恢复,其中sh-Ckip-1-EXO的挽救作用更强。
接下来,研究人员还建立了裸鼠异位牙骨质发生模型,以评估sh-Ckip-1-EXO对Pg抑制的牙骨质发生的治疗作用。结果显示,sh-NC-EXO和sh-Ckip-1-EXO可以挽救Pg感染组被抑制的牙骨质样组织(CLT)形成,其中sh-Ckip-1-EXO的挽救效果更好。以上结果表明,sh-Ckip-1-EXO可能与Ckip-1沉默的巨噬细胞促进的牙骨质再生有关,可用于挽救Pg抑制的牙骨质再生。

Fig3. Ckip-1沉默的M2样巨噬细胞源性外泌体(sh-ckip-1-EXO)可挽救Pg抑制的牙骨质发生
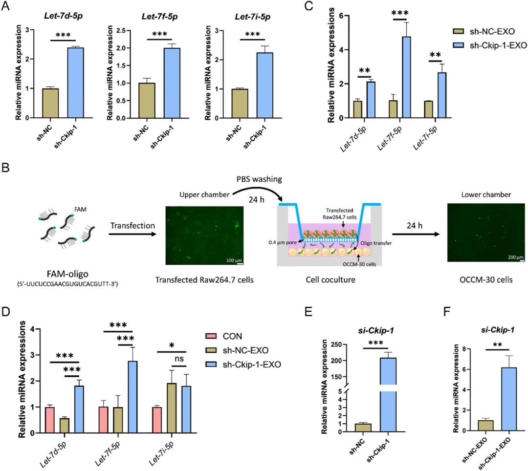
4、sh-ckip-1-EXO通过递送Let-7f-5p促进成牙骨质细胞矿化
为了探索sh-Ckip-1-EXO促进成牙骨质细胞矿化的作用机制,研究人员检测了内部的Let-7 miRNAs。结果发现,与sh-NC巨噬细胞相比,sh-Ckip-1巨噬细胞的Let-7d-5p、Let-7f-5p和Let-7i-5p均显著增加。此外,FAM-oligo转移实验表明,在transwell共培养系统中,绿色荧光从FAM-oligo转染的巨噬细胞转移到成牙骨质细胞,暗示巨噬细胞中的miRNAs也可能被包裹到外泌体并转移到靶细胞。结果发现,巨噬细胞中增加的3个miRNAs在sh-Ckip-1-EXO中也大量存在,其中Let-7f-5p包裹的最多。此外,在sh-Ckip-1-EXO刺激后,成牙骨质细胞中Let-7f-5p的表达上调最多。有趣的是,在Ckip-1沉默的巨噬细胞及其衍生的外泌体中也发现了si-Ckip-1的高表达。

Fig4. sh-Ckip-1-EXO将Let-7f-5p递送到成牙骨质细胞
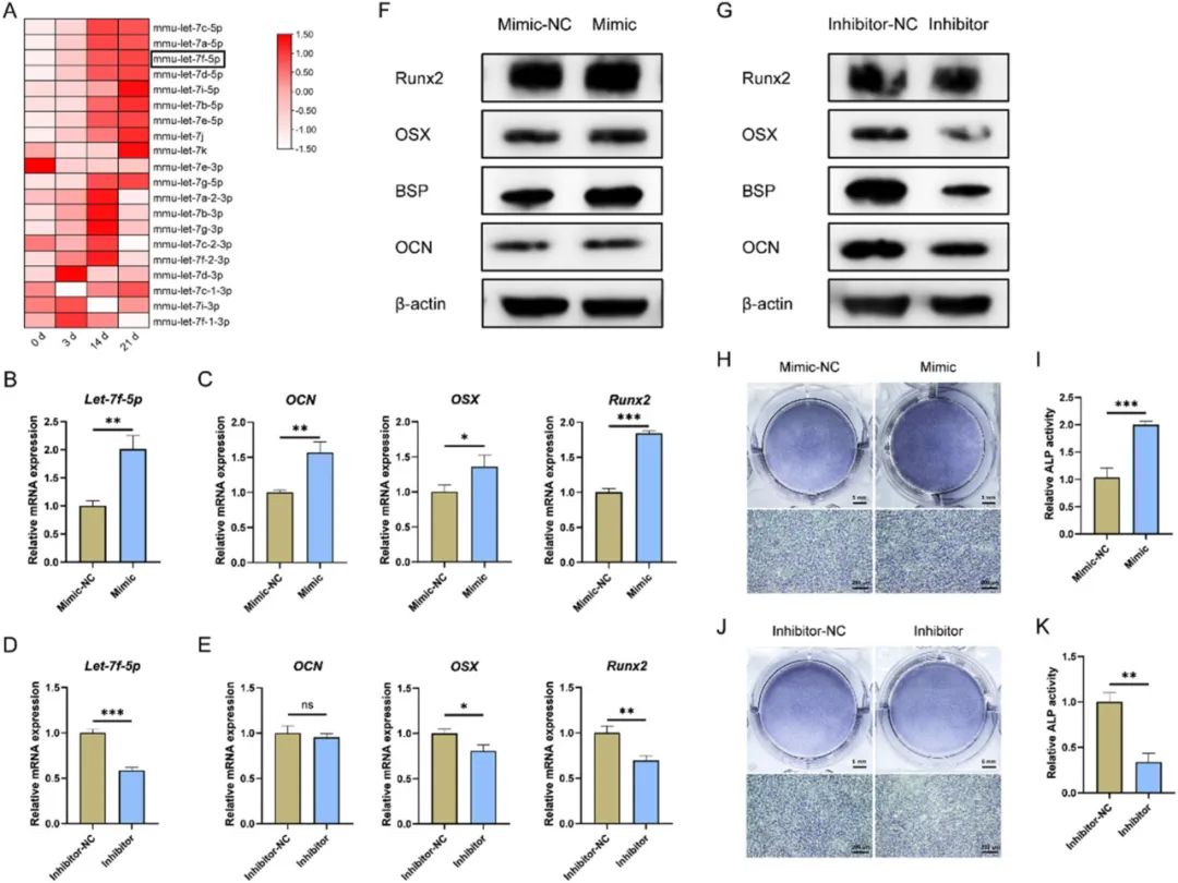
接下来,研究人员探索了Let-7F-5p对成牙骨质细胞矿化的调控作用。miRNA测序结果显示,Let-7家族的大部分miRNAs在成牙骨质细胞矿化过程中逐渐增加,包括Let-7f-5p。随后,研究人员将Let-7f-5p mimic或inhibitor转染成牙骨质细胞,并诱导2d和4d。结果显示,与mimic-NC组相比,mimic组成牙骨质细胞矿化相关标志物和ALP活性均增加。当Let-7f-5p被inhibitor敲低时,则显示出相反的趋势。总之,sh-Ckip-1-EXO可以递送Let-7f-5p以促进成牙骨质细胞矿化。

Fig5. Let-7f-5p加速成牙骨质细胞矿化
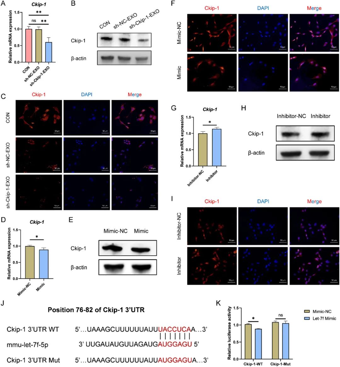
5、sh-ckip-1-EXO中富集的Let-7f-5p通过靶向Ckip-1促进成牙骨质细胞矿化
受sh-Ckip-1-EXO也可以将si-Ckip-1递送至成牙骨质细胞这一事实的启发,研究人员随后探讨了外泌体刺激后Ckip-1(牙骨质形成和成牙骨质细胞矿化的负调节因子)是否下调。结果显示,sh-Ckip-1-EXO,无论是高浓度还是低浓度,都能显著抑制成牙骨质细胞中Ckip-1的表达。此外,因此,研究人员还探讨了sh-Ckip-1-EXO中富集的Let-7f-5p是否能够发挥Ckip-1沉默作用。结果表明,当Let-7f-5p过表达时,Ckip-1在成牙骨质细胞中的表达下调,而当Let-7f-5p被敲低时,Ckip-1的表达上调。另外,双荧光素酶报告基因实验证明了Let-7f-5p可以靶向Ckip-1 mRNA的3'UTR。以上结果表明,sh-Ckip-1-EXO递送靶向Ckip-1的Let-7f-5p以促进成牙骨质细胞矿化。

Fig6. sh-ckip-1-EXO中富集的Let-7f-5p通过靶向Ckip-1促进成牙骨质细胞矿化
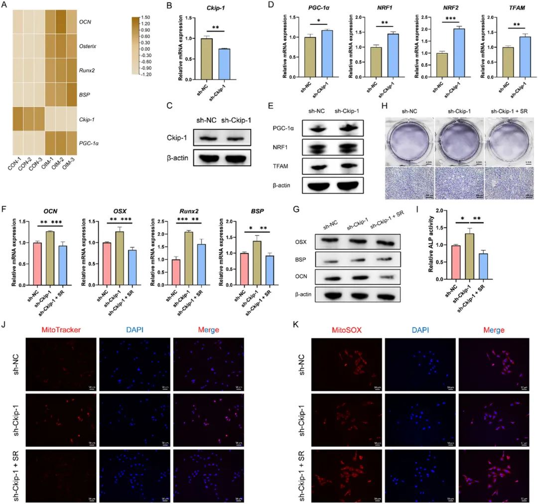
6、Let-7f-5p下调Ckip-1通过激活PGC-1α依赖性线粒体生物发生促进成牙骨质细胞矿化
最后,研究人员探索了线粒体生物发生在Ckip-1沉默促进的成牙骨质细胞矿化中的作用。mRNA测序发现,PGC-1α在OIM培养的成牙骨质细胞中的表达增加,与矿化过程呈正相关。然而,诱导后Ckip-1的表达下降。随后,研究人员构建了Ckip-1沉默的成牙骨质细胞。进一步的研究发现,Ckip-1沉默可以激活成牙骨质细胞中的PGC-1α/NRF1/NRF2/TFAM轴,增加MMP和减少ROS的产生。而抑制PGC-1α阻碍了Ckip-1沉默促进的成牙骨质细胞矿化,并伴有MMP降低和ROS产生增加。以上结果表明,sh-Ckip-1-EXO递送的Let-7f-5p下调Ckip-1可能通过激活PGC-1α依赖性线粒体生物发生来促进成牙骨质细胞矿化。

Fig7. Let-7f-5p下调Ckip-1以激活PGC-1α依赖性线粒体生物发生,从而促进成牙骨质细胞矿化
研 究 结 论
总之,本研究设计了一种来源于Ckip-1沉默诱导的M2样巨噬细胞的新型外泌体,用于Pg抑制的成牙骨质细胞矿化和牙骨质再生。机制上,sh-Ckip-1-EXO在促进成牙骨质细胞矿化方面与IL-4诱导的M2-EXO相似,通过递送Let-7f-5p和许多其他靶向Ckip-1的分子来激活PGC-1α依赖性线粒体生物发生,从而促进成牙骨质细胞矿化,最终挽救Pg抑制的成牙骨质细胞矿化。本研究可能为牙骨质提供一种新的策略,并进一步促进Pg主导炎症下的整个牙周再生。

Fig8. 基因工程M2巨噬细胞来源的外泌体用于Pg抑制的牙骨质再生
原文链接:
https://www.sciencedirect.com/science/article/pii/S2452199X23003146#abs0020
本研究使用到的外泌体miRNA测序服务、miRNA qRT-PCR茎环法引物及特异性引物、miRNA mimic及NC、inhibitor及NC产品均由锐博生物提供!更多关于miRNA研究的产品或服务,欢迎登陆锐博生物官方网站(www.ribobio.com)进行查询!