18 年
手机商铺
公司新闻/正文
1153 人阅读发布时间:2022-10-14 11:24
信使RNA(mRNA)的使用能够瞬时生产具有稳定和可预测的翻译动力学的治疗性蛋白质,并且没有插入诱变的风险。最近的发现强调了基于mRNA疗法的巨大潜力。近日,Molecular Therapy-Nucleic Acids(IF10.183)期刊发表了一篇题为Chemically modified in-vitro-transcribed mRNA encoding thrombopoietin stimulates thrombopoiesis in mice的研究论文。报道了化学修饰的IVT-TPO mRNA可以诱导血小板生成,证明了基于mRNA的疗法是治疗血小板减少症的一种有前途的新方法。

研究模型示意图
研究结果
1. TPO mRNA的体外表达
考虑到未经化学修饰的IVT mRNA的表达水平低且免疫原性强,研究人员使用带有HA标记的密码子优化的TPO模板评估了五种具有不同修饰核苷酸的mRNA分子。结果发现,转染TPO mRNA 12h后,检测到一个分子量(MW)为38 kDa的前体蛋白,全细胞裂解物中有一个额外的55 kDa条带,上清液中有一个94 kDa糖蛋白。糖蛋白被释放到上清液中而没有明显的细胞内储存。表明IVT mRNA指导细胞产生正确组装并具有天然糖基化模式的蛋白质。值得注意的是,加入N1-methylpseudo-UTP(m1Ψ)改善了小鼠和人类细胞中TPO的表达,并且引起的免疫反应较低。

Fig1. 序列设计的TPO mRNA在体外获得较高的TPO表达

新品上市!
* 锐博生物T7 mRNA转录试剂盒采用优化的帽结构类似物Ribo-Cap1,仅需一步共转录加帽即可完成mRNA的体外合成,加帽率可稳定在90%以上
* 与抗反帽ARCA相比,Ribo-cap1与GTP无竞争,不影响RNA的产率, 1μg模板投入量可产生70-150μg的mRNA
* 使用Ribo™ T7 mRNA转录试剂盒还可根据需求对单个或多个核苷酸单体进行替换,制备特殊化学修饰的mRNA
* 锐博生物可提供的修饰核苷包括N1-methylpseudo-UTP、5-Me-CTP、5-OMe-UTP、Pseudo-UTP等
2. 脂质纳米颗粒包裹的mRNA的表达和生物分布
由于mRNA在循环系统中不稳定并且容易被RNase降解,研究人员采用脂质纳米颗粒 (LNP) 包封作为诱导mRNA在体内高效转染的策略。结果发现,TPO mRNA-LNP介导了HEK293T细胞的高效转染,导致大量TPO分泌。为了研究mRNA-LNPs在体内产生蛋白质的持续时间和生物分布,研究人员通过静脉(i.v.)和肌内(i.m.)注射将0.5 mg/kg荧光素酶mRNA-LNPs给药到小鼠体内。结果显示,静脉注射导致mRNA-LNPs被输送到肝脏,而肌内途径靶向肝脏和注射部位。在肝脏中,荧光素酶mRNA被翻译,并在注射后的前24h内记录到强烈的生物发光信号。肝脏中的翻译速率会迅速下降,每天下降约10倍。发光值的量化表明静脉递送比肌内递送更有效。然而,肌肉中的蛋白质表达衰减缓慢,持续时间更长。

Fig2. 脂质纳米颗粒包裹的mRNA的表达和生物分布

重点推荐!
* Milligram to hundred gram production scales ( preclinical development, clinical trials, commercial production )
* Lengths from 100 bases to 10Kb
* Chemically modified nucleotides
* Cap optimization: Ribo-Cap1
* Purified mRNA with >90% purity by RP-HPLC
* Provides Lipid Nanoparticle Formulation and Fill/Finish services ( 10mL to 10L LNP manufacturing )
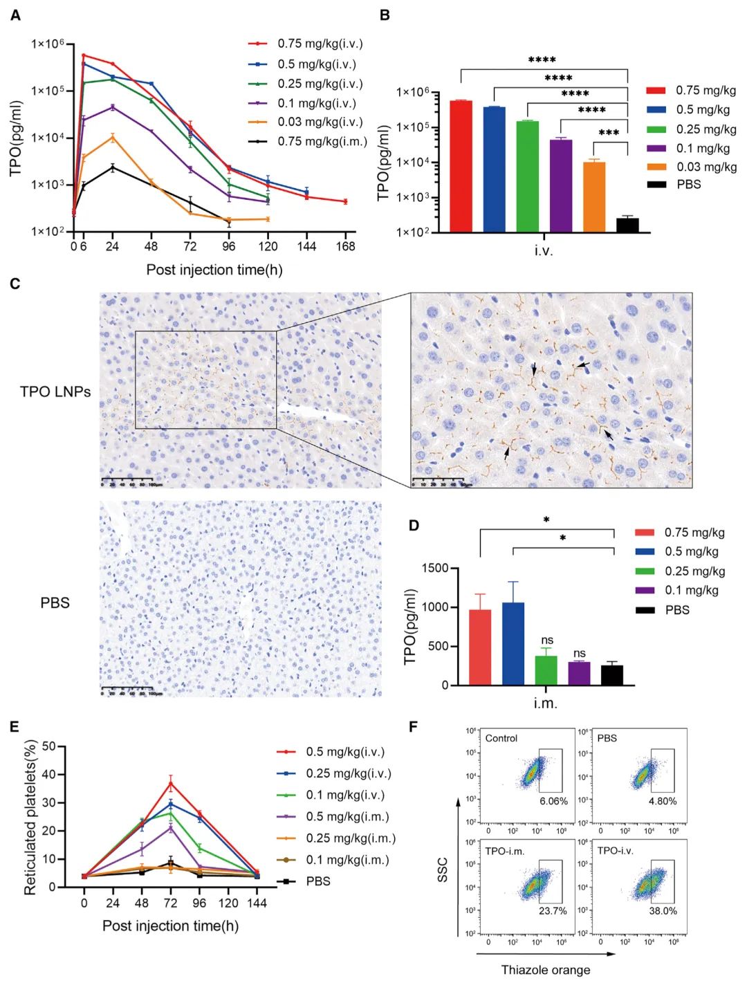
3. 注射TPO mRNA-LNPs小鼠的生理反应
为了确定体内给药的TPO mRNA是否可以提高血浆TPO水平,研究人员将TPO mRNA-LNP注射到成年小鼠体内。结果显示,LNP静脉递送后6 h,血浆TPO浓度达到最大值,是生理水平的2000多倍,且TPO mRNA给药量与血浆TPO浓度增加呈剂量依赖性关系。此外,注射TPO mRNA-LNP 6 h后,肝组织中的TPO表达呈现出细胞间隙的选择性沉积。表明所有静脉LNP递送有效地增加了循环TPO。另外,注射TPO mRNA显著增加了RPs(网织血小板)计数或比例,而RPs的比例可作为血小板增多的指标。

Fig3. TPO mRNA-LNPs在体内产生TPO,有效刺激血小板生成
此外,研究发现,单剂量TPO mRNA-LNPs早在注射后3天就导致血小板计数显著升高,在第4-6天达到最大值,持续升高1周,然后在第10天恢复到基线水平。而当注射编码荧光素酶的mRNA-LNPs时,血小板计数在任何时候都没有增加,表明这种影响不是由于外源性mRNA给药引起的,而是由于IVT-TPO mRNA产生的功能性TPO。在所有组中,TPO mRNA-LNPs的给药均导致TPO水平、RP%和血小板计数在0.1~0.5 mg/kg剂量范围内呈剂量依赖性方式升高。有趣的是,较低剂量的TPO mRNA-LNPs增加血小板计数的时间更早。

Fig4. 注射TPO mRNA-LNP导致小鼠的血小板计数显著升高
为了比较TPO mRNA与促血小板生成素受体激动剂romiplostim和重组TPO蛋白在刺激血小板生成方面的作用,研究人员注射了相同剂量的上述分子并测量了血小板计数。结果发现,TPO mRNA-LNPs在滞后时间、最大反应和疗效持续时间方面表现出与romiplostim相似的效果。此外,在低剂量(亚微克)TPO mRNA-LNPs和romiplostim治疗中观察到显著的效果。相比之下,高剂量的重组TPO蛋白仅能略微增加血小板水平,这可能是由于其在体内的半衰期较短。

Fig5. TPO mRNA-LNPs、romiplostim和重组TPO蛋白刺激血小板生成的治疗效果
由于TPO mRNA促进血小板增多的作用持续一周,重复给药可作为一种临床策略。因此,在第一次注射后血小板计数恢复到基线1周后,研究人员测试了重复注射TPO mRNA-LNPs对促进血小板增多的影响。有趣的是,第二剂TPO mRNA-LNPs(0.1 mg/kg)早在给药后48h就升高了血小板计数,并维持了一周的升高水平。这可能是由于第一次TPO mRNA注射产生了更多的巨核细胞前体细胞。与这一发现一致,每周注射TPO mRNA-LNPs或romiplostim,持续4周,可有效增加血小板计数。

Fig6. TPO mRNA-LNPs重复给药有效增加血小板计数
4. TPO mRNA-LNPs对血小板减少小鼠模型的治疗作用
ITP(免疫性血小板减少症)是一种以血小板异常低水平为特征的疾病,主要由免疫系统攻击引起。为了建立血小板减少症小鼠模型,研究人员通过静脉注射和皮下给药R300(一种纯化的、能与小鼠GPIbα(CD42b)发生特异性反应的大鼠单克隆抗体混合物,)构建了两种ITP模型,分别导致快速和慢性血小板清除。静脉注射剂量为0.25 mg/kg的R300可在1h内耗尽>90%的血小板,然后在3天后恢复血小板。当R300处理后血小板被清除时,血浆TPO浓度暂时升高。

Fig7. 注射R300导致血小板计数耗尽及血浆TPO水平的暂时升高
考虑到TPO mRNA增加血小板产生的滞后时间,研究人员在R300给药前1天/2天注射了TPO mRNA-LNPs。静脉给药剂量为0.1 mg/kg的TPO mRNA-LNPs对血小板的快速恢复和维持血小板计数高于基线水平具有保护作用,且作用持续4-5天。相比之下,每3天皮下注射低剂量R300(0.08 mg/kg)可逐渐降低血小板水平。当血小板计数减少到基础量的10%左右时,还观察到TPO水平上调。

Fig8. TPO mRNA-LNPs促进急性血小板减少症小鼠模型的血小板生成
在长期血小板减少症模型中,研究人员评估了TPO mRNA-LNPs、romiplostim和重组TPO蛋白的治疗效果。结果发现,在注射第一剂R300后第5天,TPO mRNA-LNPs和romiplostim均有效地将血小板计数升高至高于基线水平,并保持升高5-6天。然而,当给药相同剂量(0.1 mg/kg)的重组TPO时,几乎没有任何效果。值得注意的是,亚微克量的TPO mRNA-LNPs和romiplostim注射表现出显著的治疗效果,血小板水平的快速恢复证明了这一点。

Fig9. TPO mRNA-LNPs对小鼠血小板减少症模型的治疗作用
5. TPO mRNA-LNPs的体内安全性分析
为了评估mRNA-LNPs在体内的副作用,重复注射实验中,在最后一次出血后1天(第26天)收集各种器官。在PBS和TPO mRNA-LNP治疗组之间,没有发现心脏、肝脏、脾脏或肾脏组织的组织学差异,表明没有明显的毒性。由于静脉注射的TPO mRNA-LNPs主要分布和表达在肝脏中,研究人员检查了天冬氨酸氨基转移酶(AST)和丙氨酸氨基转移酶(ALT)的浓度以评估肝功能,发现从注射TPO mRNA-LNP的小鼠中采集的血清中这些参数没有明显变化。此外,在每周重复4次剂量使用TPO mRNA-LNPs或romiplostim的小鼠中没有检测到网状蛋白纤维化。

Fig10. TPO mRNA-LNPs的体内安全性分析
总之,本研究表明,化学修饰的mRNA为细胞外蛋白TPO的治疗性表达提供了一种新的且有希望的方法。使用化学修饰的mRNA结合LNP递送系统,可以快速表达所需的蛋白质,具有可预测的表达动力学、高转染效率,最重要的是,没有染色体整合的风险。尽管替代或补充有益蛋白质用于治疗慢性疾病的mRNA药物在临床应用上面临比mRNA疫苗更加艰难的道路,但在基础mRNA生物学方面的重大进展以及大规模mRNA合成和递送平台的优化保证了基于mRNA治疗的未来是光明的。
原文链接:
https://www.cell.com/molecular-therapy-family/nucleic-acids/fulltext/S2162-2531(22)00216-5?_returnURL=https%3A%2F%2Flinkinghub.elsevier.com%2Fretrieve%2Fpii%2FS2162253122002165%3Fshowall%3Dtrue#supplementaryMaterial