广州市锐博生物科技有限公司品牌商

18

手机商铺

qrcode
商家活跃:
产品热度:
  • NaN
  • 0
  • 0
  • 1
  • 0
品牌商

广州市锐博生物科技有限公司

入驻年限:18

  • 联系人:

    朱先生

  • 所在地区:

    广东 广州市 黄埔区

  • 业务范围:

    耗材、技术服务、试剂

  • 经营模式:

    科研机构 经销商 生产厂商

在线沟通

公司新闻/正文

Nature子刊丨锐博m6A试剂盒MeRIP-seq助力发现METTL14促进前列腺肿瘤发生的分子机制

1920 人阅读发布时间:2022-04-13 09:36

N6-甲基腺嘌呤(m6A)是最主要的RNA修饰,已被证明与多种癌症有关。然而,对其在前列腺癌(PCa)中的作用在很大程度上仍然是未知的。近日, Nature子刊Cell Death Discovery期刊上发表了题为METTL14 promotes prostate tumorigenesis by inhibiting THBS1 via an m6A-YTHDF2-dependent mechanism的研究论文。文章报道了METTL14的上调与PCa患者预后不良相关,揭示了METTL14通过m6A-YTHDF2依赖性方式抑制THBS1表达,从而充当癌基因的作用机制。暗示METTL14可能是一个潜在的预后标志物和治疗靶点。
新闻图片1
作用机制模型示意图

研究结果:

• METTL14的上调与PCa患者预后不良相关

为了量化PCa患者中METTL14的表达,研究人员对包含前列腺肿瘤组织样本(n=49)和相邻正常前列腺组织样本(n=11)的组织微阵列进行了IHC染色。结果显示METTL14在PCa组织中高表达。类似地,在人类PCa细胞系中观察到METTL14 mRNA和蛋白质的高表达水平。此外,研究人员测量了正常和PCa肿瘤细胞系的相对m6A定量。发现PCa肿瘤细胞系表现出比正常细胞更高的m6A水平,并且敲低METTL14可降低PCa细胞系中的m6A水平。

临床分析显示,METTL14高表达的PCa患者表现出更短的总生存期(OS)。随后,研究人员分析了PCa TCGA数据集,以发现m6A水平与PCa患者预后之间的关联,结果显示m6A水平高的患者,其OS较差,提示高m6A水平是不良预后因素。表明METTL14表达上调通过介导m6A修饰影响PCa患者的预后。
新闻图片2
METTL14的上调与PCa患者的不良预后相关

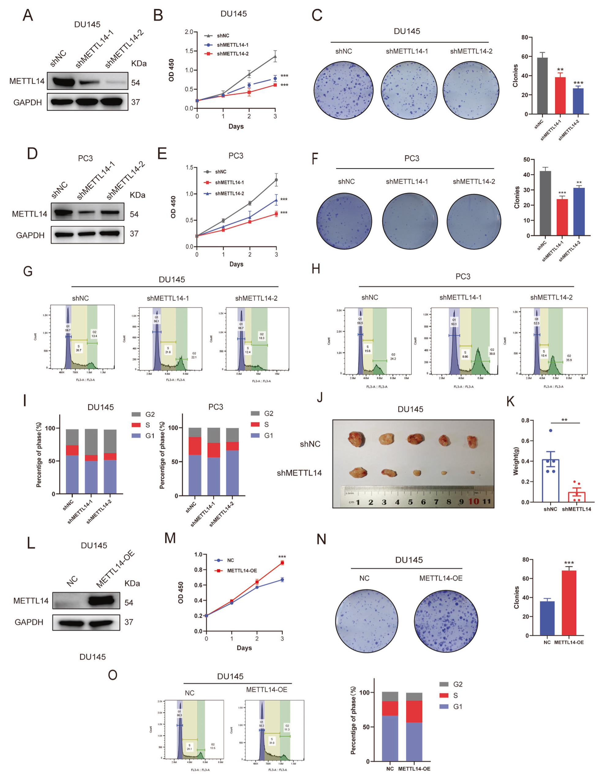
• METTL14在体外和体内促进PCa细胞增殖
为了探索METTL14在PCa中的作用,研究人员建立了稳定的METTL14敲低和过表达细胞系。结果发现METTL14的缺失显著降低了细胞增殖和集落形成效率;而过表达METTL14则会增加肿瘤细胞的增殖和集落数量。此外,细胞周期检测显示,METTL14敲低细胞系中,G2期细胞比例增加,S期细胞比例降低;而METTL14表达升高可有效降低G2期细胞比例,并增加S期细胞的比例。进一步证实了METTL14对细胞增殖的作用。体内实验显示METTL14的缺失显著限制了肿瘤的生长。与对照组相比,shMETTL14组的肿瘤体积和重量更小。表明METTL14可导致PCa细胞增殖加速。
新闻图片3
METTL14在体外和体内促进PCa细胞增殖

• 通过RNA-seq和MeRIP-seq鉴定METTL14靶标
为了进一步探索METTL14促进肿瘤进展的机制并确定其在PCa中的下游靶标,研究人员使用shNC和shMETTL14 DU145细胞进行了RNA-seq和MeRIP-seq(由锐博生物提供测序服务)。RNA-seq分析显示, METTL14敲低的肿瘤细胞中分别有204个基因下调,172个基因上调。GO分析发现差异基因与mRNA稳定性调节、细胞周期G2/M相变、结合正调节和RNA转运有关。
新闻图片4
RNA-seq鉴定差异表达基因

MeRIP-seq分析显示,GGAC是检测到的peaks峰中最常见的m6A motif。总的来说,MeRIP-seq分析分别在shNC和shMETTL14细胞中鉴定出5461个和2861个peaks峰。此外,m6A信号在3' UTR中大量富集。为了评估基因表达的改变是否是由m6A修饰引起的,研究人员将MeRIP-seq中282个减少的m6A峰和RNA-seq中377个改变的基因重叠,发现11个基因都被检测到。其中内源性血管生成抑制因子THBS1表现出最一致的m6A水平下降,其mRNA水平在shMETTL14 PCa细胞中较对照组升高。因此,选择THBS1作为METTL14 m6A修饰后的潜在靶基因进行进一步研究。
新闻图片5
通过MeRIP-seq鉴定METTL14靶点

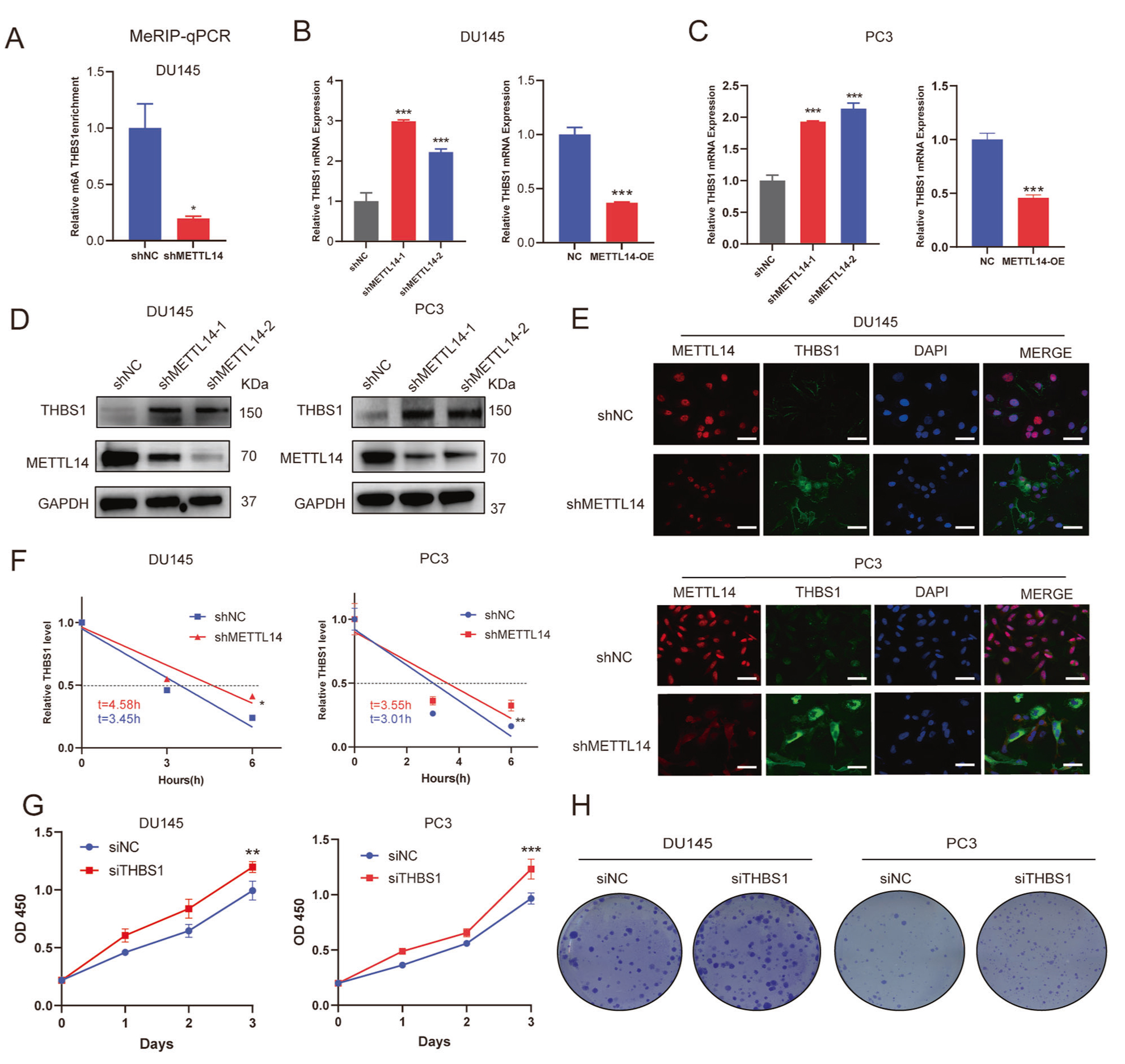
• THBS1受METTL14介导的m6A修饰调控
为了验证THBS1是否是METTL14介导的m6A修饰的靶标,研究人员在PCa细胞中进行了MeRIP-qPCR。结果显示,METTL14敲低时,THBS1的m6A富集显著降低。此外,THBS1 mRNA和蛋白质水平在PCa METTL14敲低细胞中均增加。免疫荧光检测显示METTL14蛋白定位于细胞核,THBS1蛋白定位于细胞质,敲低METTL14后,PCa细胞中THBS1的表达增加。此外,在用转录抑制剂actinomycin D
处理培养物后,THBS1 RNA的半衰期在METTL14敲低细胞中得以延长。表明METTL14通过m6A依赖性方式介导mRNA降解以抑制THBS1表达。进一步的研究发现,敲低THBS1导致PCa细胞的生长增加,并且显著促进肿瘤细胞集落形成能力。表明THBS1可能作为抑制PCa增殖的潜在肿瘤抑制因子。
新闻图片6
THBS1受METTL14介导的m6A修饰调控,并在PCa细胞中充当潜在的肿瘤抑制因子

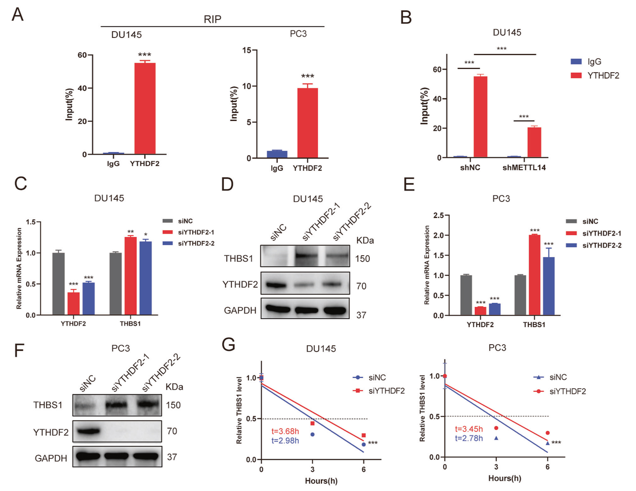
• YTHDF2以m6A依赖性方式促进THBS1 mRNA衰变
m6A writers添加的m6A甲基化需要m6A readers识别以增加或减少基因表达。其中,已知YTHDF2是促进mRNA降解的调节因子,可能被METTL14募集以介导THBS1 mRNA衰变。为了验证这一猜想,研究人员首先进行了RIP分析,以评估YTHDF2是否可以直接与THBS1 mRNA结合。结果显示,在PCa细胞中,抗YTHDF2抗体组比抗IgG抗体组结合更多的THBS1 mRNA。当METTL14被抑制时,YTHDF2与THBS1的结合减弱。为了进一步检查YTHDF2与THBS1 mRNA结合对其表达水平的影响,研究人员使用siRNA敲低YTHDF2,发现THBS1 mRNA和蛋白质表达水平均升高。此外,RNA稳定性分析显示,敲低YTHDF2后,THBS1的衰减率表现出明显放缓的趋势。表明YTHDF2能够识别METTL14甲基化的THBS1 mRNA,并加速THBS1 mRNA的衰变。
新闻图片7
YTHDF2以m6A依赖性方式促进THBS1 mRNA衰变


原文链接:
https://www.nature.com/articles/s41420-022-00939-0

本研究中使用到的m6A甲基化RNA免疫沉淀试剂盒(货号:C11051-1)和MeRIP-seq测序服务均由锐博生物提供!更多产品与服务信息,欢迎来电咨询!

上一篇

lncRNA新研究进展盘点(20220415)

下一篇

Nature子刊丨环状RNA circStag1通过与HuR相互作用促进骨再生

更多资讯

我的询价