18 年
手机商铺
公司新闻/正文
339 人阅读发布时间:2023-10-08 13:30
肝内胆管癌(ICC)是一种预后不良的侵袭性恶性肿瘤。环状RNA和SUMOylation在ICC发展中的潜在功能和机制仍然知之甚少。近日,Journal of Experimental & Clinical Cancer Research期刊(IF11.3)在线发表了一篇题为Circ-RAPGEF5 promotes intrahepatic cholangiocarcinoma progression by stabilizing SAE1 to facilitate SUMOylation的研究论文。报道了一种新型环状RNA Circ-RAPGEF5(hsa_circ_0001681),其在ICC中显著上调,并且与患者的低生存率相关。揭示了Circ-RAPGEF5通过充当miR-3185分子海绵来稳定SAE1,从而促进ICC肿瘤进展和SUMOylation的分子机制。暗示靶向Circ-RAPGEF5或SAE1可能是一种新型ICC诊断和治疗策略。

研 究 结 果
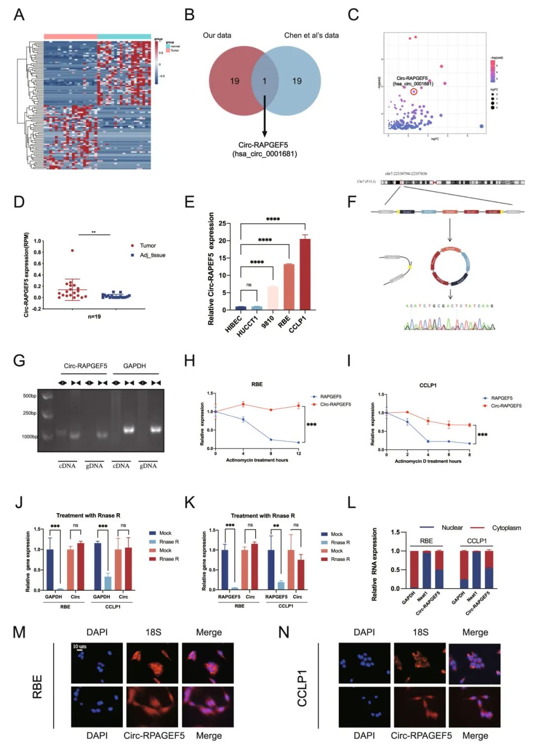
1、ICC中Circ-RAPGEF5的鉴定和表征
为了确定参与ICC进展的主要环状RNAs,研究人员对19对ICC患者肿瘤和邻近组织样本进行了RNA测序。结果总共鉴定出262个差异表达的circRNAs,其中Circ-RAPGEF5 (hsa_circ_0001681)在ICC肿瘤组织和细胞系中显著上调。随后,研究人员通过Sanger测序、反向PCR、RNase R消化实验、ActinomycinD半衰期检测、核质分离和FISH等一系列实验证实了Circ-RAPGEF5的环状结构,且Circ-RAPGEF5定位于ICC细胞的细胞质和细胞核。

Fig1. Circ-RAPGEF5在ICC细胞和组织中的鉴定和验证
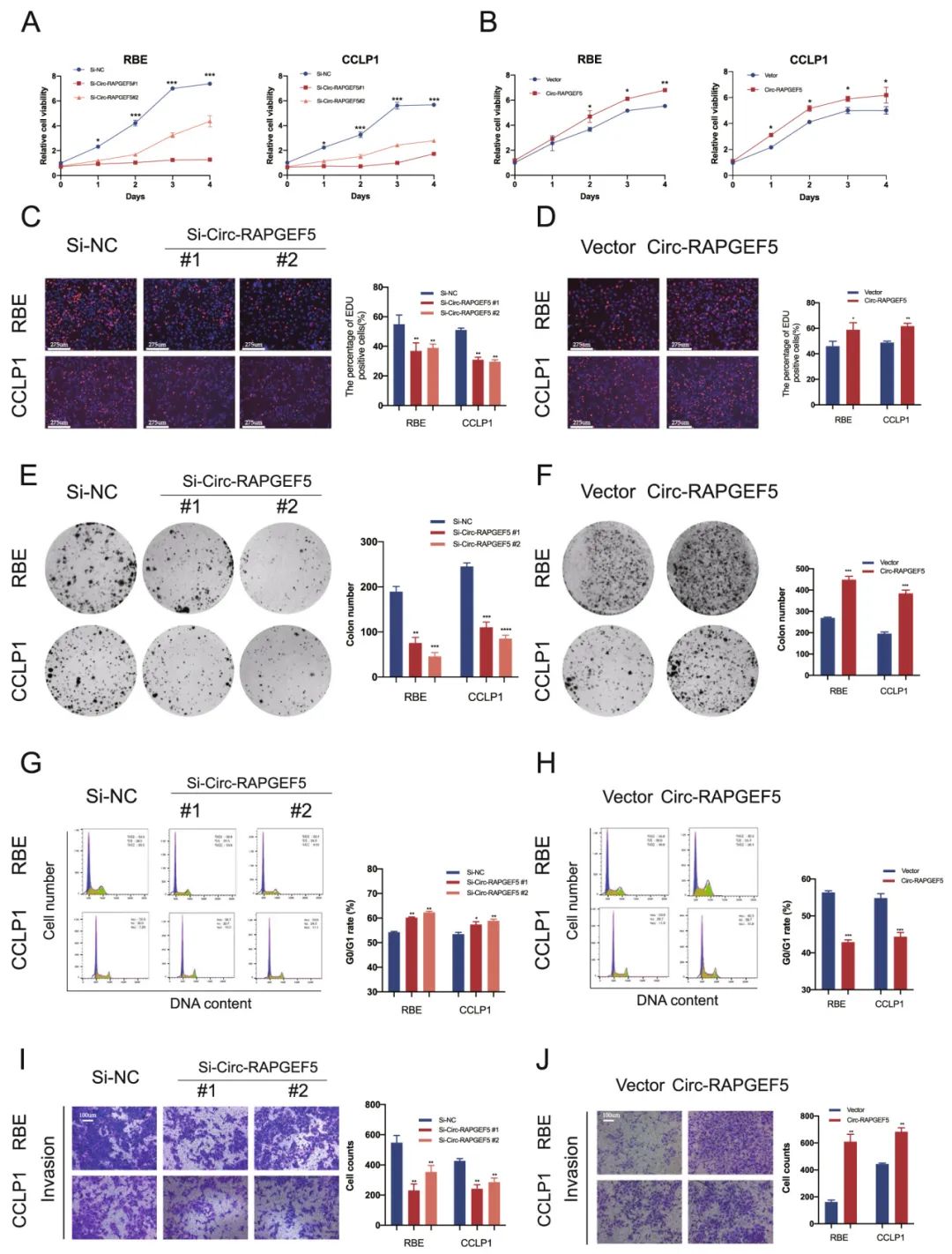
2、Circ-RAPGEF5在体外促进ICC的增殖和转移
为了探索Circ-RAPGEF5的生物学功能,研究人员设计并合成了特异性靶向Circ-RAPGEF5的siRNA,并成功构建了Circ-RAPGEF5过表达质粒。结果发现,沉默Circ-RAPGEF5可显著抑制ICC细胞的增殖,并能够抑制细胞周期从G1到S的转变,导致细胞凋亡率显著增加,此外,Circ-RAPGEF5的缺失显著损害ICC细胞的迁移和侵袭。而过表达Circ-RAPGEF5则得到相反的结果。

Fig2. Circ-RAPGEF5对体外细胞增殖和侵袭的影响
3、Circ-RAPGEF5在体内促进ICC增殖和实验性转移
为了在接近临床情况的模型中研究Circ-RAPGEF5在ICC进展中的作用,研究人员选择了一种患者源性肿瘤异种移植(PDX)模型进行体内实验。结果显示,体内敲低Circ-RAPGEF5导致肿瘤体积明显变小,表明Circ-RAPGEF5的缺失在体内也能抑制肿瘤的增殖。此外,在转移模型中,敲低Circ-RAPGEF5未发现明显肝内转移灶,而对照组肝脏出现明显转移灶。这一结果表明,在ICC细胞中敲除Circ-RAPGEF5可以抑制其体内的侵袭和转移能力。

Fig3. Circ-RAPGEF5对体内肿瘤增殖和转移的影响
4、Circ-RAPGEF5通过增加SAE1的表达促进ICC的进展
为了阐明Circ-RAPGEF5促进ICC细胞侵袭和迁移的具体机制,研究人员对转染Si-Circ-RAPGEF5和NC的RBE、CCLP1和9810细胞进行了转录组测序分析。结果鉴定出11个存在显著差异表达的mRNAs,其中6个显著下调,5个显著上调。qRT-PCR验证发现Circ-RAPGEF5敲低后,SAE1是下调最显著的mRNA。此外,在转录和翻译水平上,也发现了SAE1响应Circ-RAPGF5的一致变化特征。
为了进一步探索SAE1与Circ-RAPGEF5之间的关系,研究人员进行了临床分析,并根据Circ-RAPGEF5和SAE1的表达水平将患者分为高表达组和低表达组。结果发现Circ-RAPGEF5高表达组的TNM分期明显差于低表达组,SAE1高表达组的TNM分期也明显提前于低表达组。此外,SAE1表达与Circ-RAPGEF5表达显著相关。生存分析显示,Circ-RAPGEF5和SAE1高表达与ICC患者的预后不良显著相关。

Fig4. SAE1可能是Circ-RAPGEF5的新靶点
5、SAE1促进ICC的增殖和转移
为了探索SAE1的表达是否影响ICC细胞的生物学行为,研究人员通过设计合成siRNA和构建过表达质粒进行了SAE1的功能实验。结果显示,敲低SAE1显著抑制ICC细胞的增殖,显著增加了ICC细胞的G0/G1期,并抑制细胞周期向S期过渡。此外,敲低SAE1可显著促进细胞凋亡,抑制ICC细胞的迁移和侵袭。而过表达SAE1则得到相反的结果。表明SAE1在体外显著促进细胞增殖、迁移和侵袭,抑制细胞凋亡。

Fig5. SAE1对体外细胞增殖和侵袭的影响
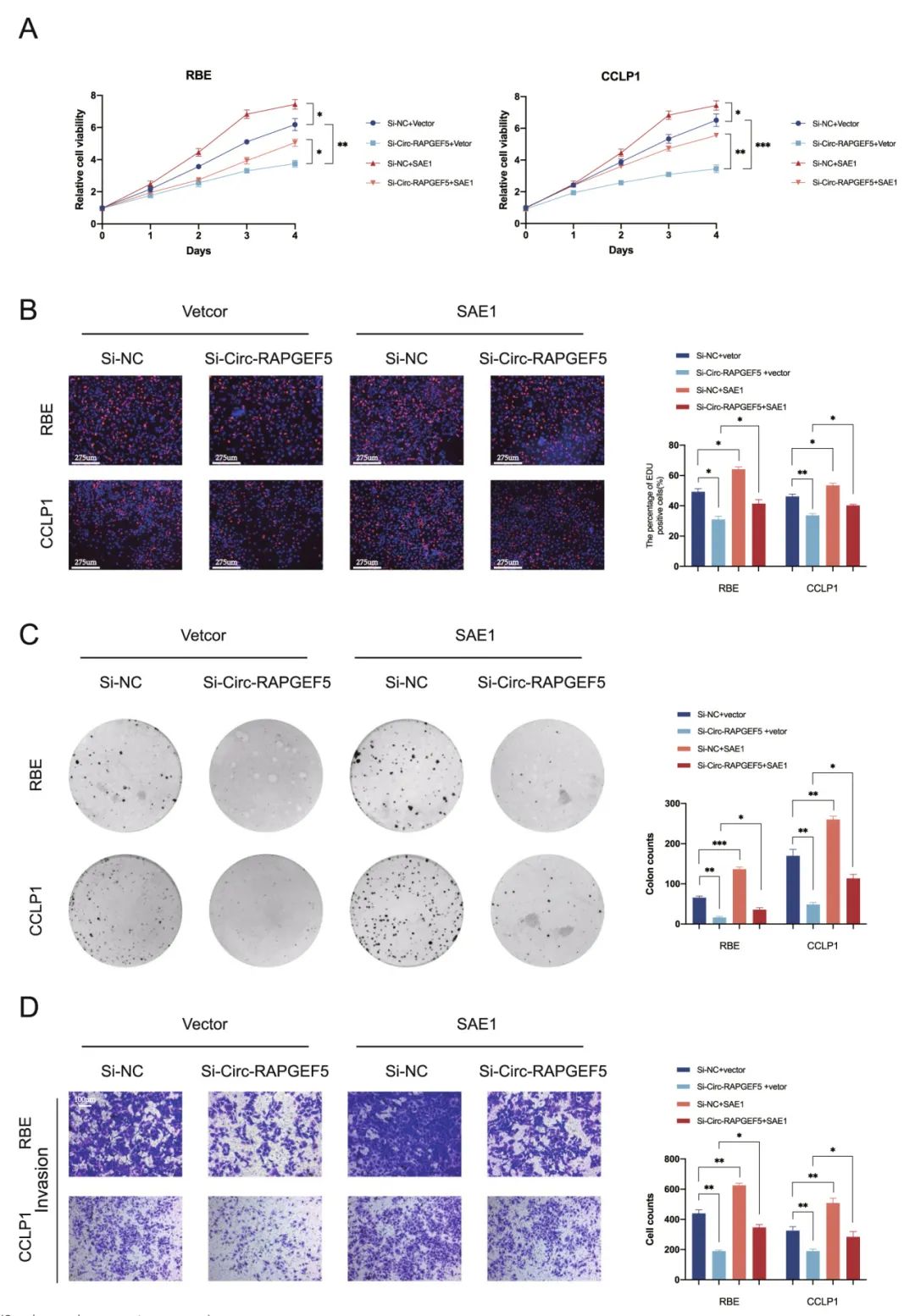
6、SAE1过表达可减轻Circ-RAPGEF5敲低对肿瘤进展的抑制作用
接着,研究人员使用SAE1过表达质粒探索了SAE1在Circ-RAPGEF5介导的ICC发生和发展中的作用。结果发现,SAE1过表达可减轻Circ-RAPGEF5对ICC细胞增殖的抑制作用。集落形成试验也得到类似的结果,SAE1过表达恢复了Circ-RAPGEF5敲低对ICC细胞增殖的长期抑制作用。此外, SAE1过表达显著逆转了Circ-RAPGEF5敲低对体外ICC细胞侵袭的抑制作用。这一发现表明,SAE1在Circ-RAPGEF5介导的ICC发生和发展中起着重要的调节作用。

Fig6. Circ-RAPGEF5通过促进SAE1对ICC细胞发挥致癌作用
7、Circ-RAPGEF5通过充当miR-3185海绵上调SAE1的表达
qRT-PCR结果显示,ICC细胞中Circ-RAPGEF5下调显著增强了SAE1 mRNA的降解。表明circ-RAPGEF5增强了SAE1 mRNA的稳定性。此外,基于Circ-RAPGEF5在细胞质中显著富集,研究人员猜测Circ-RAPGEF5可能通过ceRNA机制在稳定SAE1 mRNA中发挥作用。随后,研究人员通过数据库预测分析鉴定了6个可能在Circ-RAPGEF5/SAE1轴中发挥作用的潜在miRNA候选,其中只有miR-3185被Circ-RAPGEF5富集,并且Circ-RAPGEF5和SAE1也可被miR-3185生物素探针捕获。过表达miR-3185显著下调ICC细胞中SAE1 mRNA和蛋白水平。相反,沉默miR-3185显著增加了SAE1 mRNA和蛋白水平。此外,抑制miR-3185挽救了Circ-RAPGEF5敲低引起的SAE1下调。双荧光素酶报告基因实验进一步证实了SAE1 3’UTR与miR-3185之间的特异性结合。FISH实验显示Circ-RAPGEF5和miR-3185共定位于ICC细胞的细胞质中。

Fig7. Circ-RAPGEF5竞争性充当miR-3185海绵以减轻miR-3185在SAE1上的降解
8、Circ-RAPGEF5参与SUMOylation并促进AKT的SUMOylation
由于SAE1是SUMOylation E1激活酶的亚基之一,SAE1可以激活SUMO进入其活性形态以参与SUMOylation修饰。因此,研究人员探索了Circ-RAPGEF5是否可以促进ICC细胞中的SUMOylation水平。qRT-PCR检测发现SUMO-1在ICC细胞中的水平明显更高,因此选择它作为进一步的研究对象。结果发现,Circ-RAPGEF5敲低后,SUMO-1修饰蛋白质的能力显著降低。此外,抑制miR-3185挽救了由Circ-RAPGEF5敲低引起的全局SUMOylation受损效应。
据报道,AKT SUMOylation可促进肿瘤增殖和肿瘤发生。因此,研究人员分析了RBE细胞中Circ-RAPGEF5、SAE1表达和AKT SUMOylation之间的关系。结果发现,Circ-RAPGEF5敲低细胞中AKT SUMOylation水平降低。然后,研究人员使用SUMO-1来富集所有可以修饰的蛋白质。结果发现,Circ-RAPGEF5敲低后,SUMO-1修饰的AKT水平显著降低。最后,研究人员发现SAE1过表达可减轻Circ-RAPGEF5下调引起的AKT SUMOylation作用减弱。这些结果表明,Circ-RAPGEF5可以通过调节ICC中的SAE1来增加AKT SUMOylation。

Fig8. Circ-RAPGEF5参与SUMOylation并促进AKT的SUMOylation
研 究 结 论
总之,本研究发现了环状RNAs调节SUMOylation以促进ICC肿瘤进展的新机制。证明了Circ-RPAGEF5上调与ICC患者的不良预后相关。进一步研究发现,Circ-RAPGEF5竞争性结合miR-3185以稳定SAE1的降解,促进整体AKT SUMOylation,并诱导肿瘤增殖和迁移。

Fig9. Circ-RAPGEF5致癌机制的模型示意图
原文链接:
https://jeccr.biomedcentral.com/articles/10.1186/s13046-023-02813-y#Sec13
本研究使用到的circRNA FISH探针&FISH试剂盒、FAM标记miRNA探针、生物素标记circRNA探针及其NC产品、转录组测序分析服务等均由锐博生物提供!更多关于circRNA研究的产品或服务,欢迎登陆锐博生物官方网站(www.ribobio.com)进行查询!