18 年
手机商铺
公司新闻/正文
367 人阅读发布时间:2024-07-19 08:44
Bismuth Sulfide Nanoflowers Facilitated miR339 Delivery to Overcome Stemness and Radioresistance through Ubiquitin-Specific Peptidase 8 in Esophageal Cancer
硫化铋纳米花通过泛素特异性肽酶8促进miR339递送以克服食管癌中的干性和放射抗性
发表期刊:Nucleic Acids Res
影响因子:16.6
发表时间:2024年7月11日
形态发生因子和转录因子的结合,以及非编码RNAs及其同源RNA结合蛋白的协同作用,有助于塑造运动神经元(MN)的特性。本研究通过详细介绍一种高表达和MN富集的人类lncRNA CyCoNP(作为神经祖细胞的细胞质协调因子)的分子和生物活性,扩展了人类MN的非编码视角。通过计算机预测、体内RNA纯化和功能缺失实验以及RNA测序,研究人员发现CyCoNP维持着神经母细胞瘤细胞和hiPSC衍生的MN生理学所必需的特定神经元分化程序,主要涉及miR-4492和NCAM1 mRNA。本研究提出了一种新型的lncRNA介导的“双重模式”作用,其中CyCoNP通过将miR-4492从其前神经元靶标(包括NCAM1 mRNA)中隔离出来,在反式中作为经典的RNA海绵起作用,同时它通过与NCAM1 mRNA相互作用并调节miR-4492在其附近的可用性和定位,在顺式中发挥额外的作用。这些数据突出了对非编码RNA介导的人类神经元生理学控制的新见解,并指出了lncRNA介导的相互作用对调节分子空间分布的重要性。

Fig1. Bi@PP/miR339纳米系统克服干性和辐射抗性的示意图
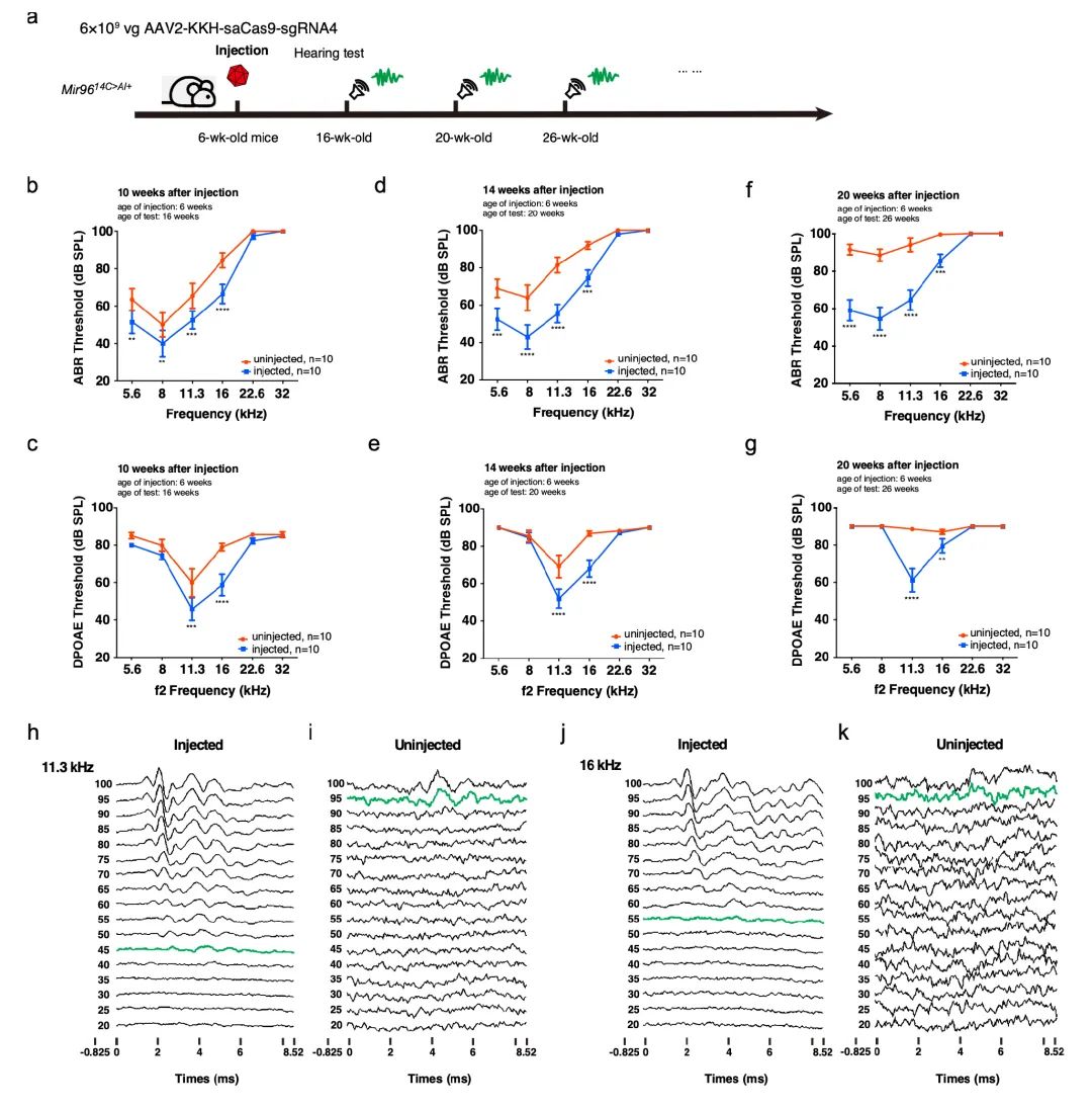
Targeted genome editing restores auditory function in adult mice with progressive hearing loss caused by a human microRNA mutation
靶向基因组编辑可恢复由人类microRNA突变引起的进行性听力损失的成年小鼠的听觉功能
发表期刊:Sci Transl Med
影响因子:15.8
发表时间:2024年7月10日
microRNA-96(MIR96)突变会导致常染色体显性遗传耳聋50型(DFNA50),这是一种迟发性听力缺失。基因组编辑已经显示出通过干预新生小鼠来恢复听力的功效,但在成年内耳进行编辑对于临床应用是必要的,目前还没有做过。本研究通过筛选不同的CRISPR系统并优化Cas9表达和sgRNA支架以实现高效和特异性的突变编辑,开发了一种针对MIR96突变14C>A的基因组编辑疗法。AAV将金huang色葡萄球菌Cas9的KKH变体(SaCas9-KKH)和sgRNA递送至症状前(3周龄)和有症状(6周龄)成年Mir9614C>A/+突变小鼠的耳蜗中,可长期改善听力,且在更年轻时注射疗效增加。成人内耳递送导致瞬时Cas9表达,而没有AAV基因组整合的证据,表明该体内基因组编辑策略具有良好的安全性。本研究开发了一种双AAV系统,包括一个携带针对所有已知人类MIR96突变的sgRNA的AAV-sgmiR96-master。由于小鼠和人类MIR96序列具有100%的同源性,本研究方法和sgRNA的选择为实现长期听力恢复提供了高效和特异性的毛细胞编辑,为开发由MIR96突变引起的DFNA50患者的治疗方法奠定了基础。

Fig2. AAV2-KKH-saCas9-sgRNA-4对成年Mir9614C>A/+小鼠的持续听力恢复
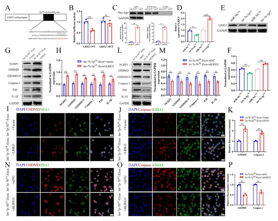
IPSC-NSCs-derived exosomal let-7b-5p improves motor function after spinal cord Injury by modulating microglial/macrophage pyroptosis
IPSC-NSCs来源的外泌体let-7b-5p通过调节小胶质细胞/巨噬细胞焦亡改善脊髓损伤后的运动功能
发表期刊:J Nanobiotechnology
影响因子:10.6
发表时间:2024年7月9日
背景:脊髓损伤(SCI)之后,由小胶质细胞/巨噬细胞引发的炎症风暴对恢复过程构成了重大障碍。外泌体在miRNAs的运输中起着至关重要的作用,通过遗传物质的转移促进必要的细胞通讯。然而,iPSC-NSCs-Exos中的miRNAs及其导致SCI后修复的潜在机制尚不清楚。本研究旨在探讨iPSC-NSCs-Exos在小胶质细胞/巨噬细胞焦亡中的作用,并揭示其潜在机制。
结果:研究结果显示,iPSC-NSCs来源的外泌体在SCI后7d抑制小胶质细胞/巨噬细胞焦亡,维持髓鞘完整性并促进轴突生长,最终改善小鼠运动功能。miRNA芯片显示let-7b-5p在iPSC-NSCs-Exos中高度富集,LRIG3被鉴定为let-7b-5p的靶基因。通过一系列的挽救实验,研究人员发现了iPSC-NSCs与小胶质细胞/巨噬细胞之间的联系,揭示了治疗SCI的新靶点。
结论:综上所述,本研究发现iPSC-NSCs来源的外泌体可以包裹和递送let-7b-5p,调节LRIG3的表达,从而改善小胶质细胞/巨噬细胞焦亡,增强SCI后小鼠的运动功能。这凸显了 iPSC-NSCs-Exos 和 let-7b-5p 联合治疗在促进 SCI 后功能恢复和限制炎症方面的潜力。

Fig3. 外泌体let-7b-5p通过调节LRIG3表达抑制小胶质细胞焦亡
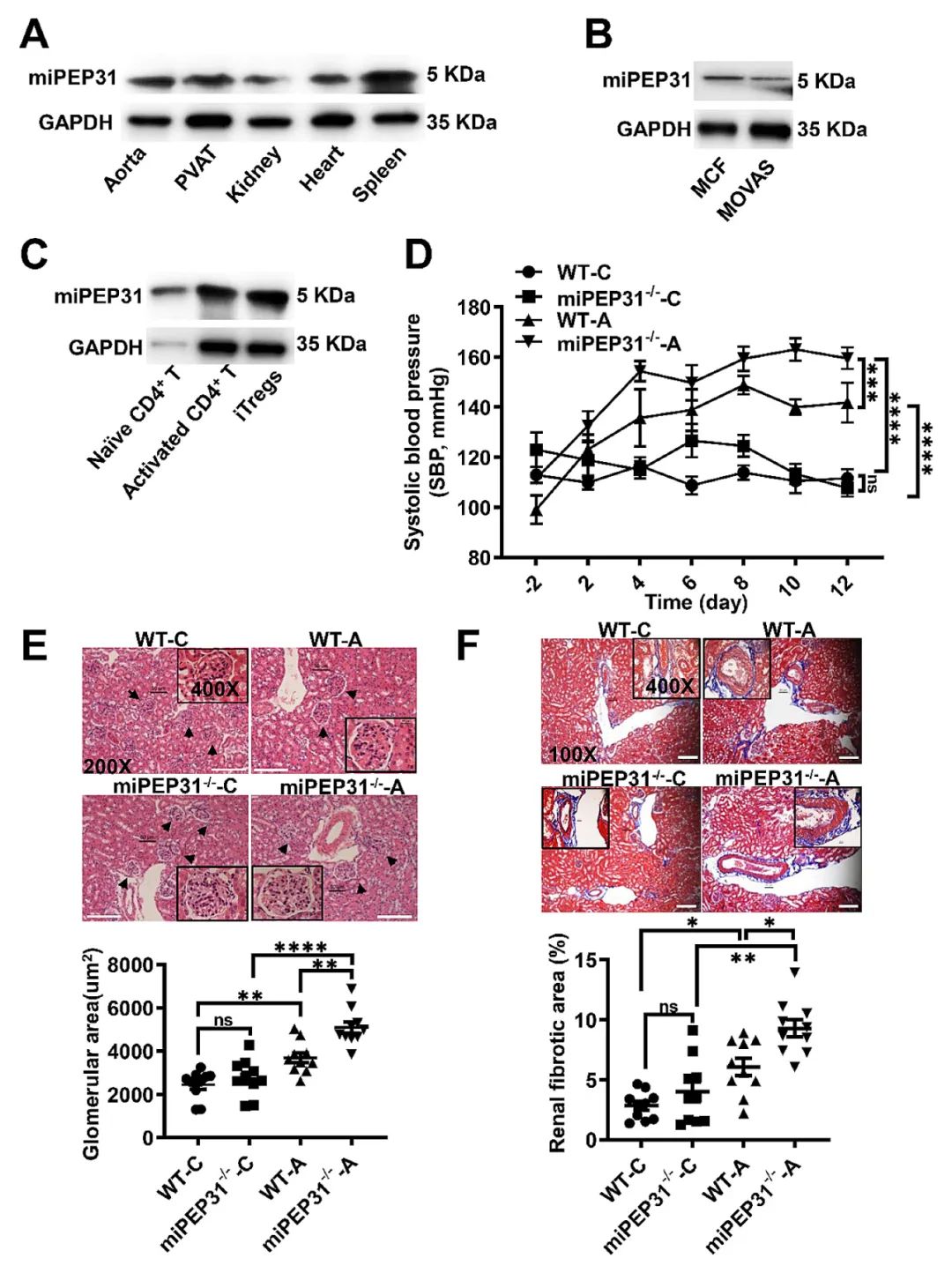
miPEP31 alleviates Ang II-induced hypertension in mice by occupying Cebpα binding sites in the pri-miR-31 promoter
miPEP31通过占据pri-miR-31启动子中的Cebpα结合位点来缓解Ang II诱导的小鼠高血压
发表期刊:Cardiovasc Diabetol
影响因子:8.5
发表时间:2024年7月11日
背景:先前的研究表明,由非编码RNAs(ncRNAs)编码的肽可以作为肽类药物来缓解疾病。研究人员发现microRNA-31(miR-31)参与高血压的调节,而miR-31的初级转录本(pri-miR-31)编码的肽miPEP31可以抑制miR-31的表达。然而,miPEP31在高血压中的作用和机制尚未阐明。
结果:miPEP31在与高血压相关的靶器官和细胞中内源性表达。miPEP31缺失加剧了,但外源性miPEP31给药减轻了Ang II诱导的收缩压(SBP)升高、肾功能损害和肾脏中Treg细胞减少。此外,miPEP31缺失增加了Ang II诱导的肾纤维化相关基因的表达。miPEP31通过占据Cebpα结合位点抑制miR-31的转录并促进Treg分化。本研究鉴定出miPEP31的最小功能域,并显示其调节miR-31。
结论:miPEP31被确定为一种潜在的治疗性肽,可通过促进体内Treg细胞分化来治疗高血压。机制上,本研究发现miPEP31作为一种转录阻遏因子,通过竞争性占据pri-miR-31启动子中的Cebpα结合位点来特异性抑制miR-31的转录。本研究强调了miPEP31对高血压的显着治疗作用,并为miPEPs的作用和机制提供了新的见解。

Fig4. miPEP31缺乏加剧了Ang ii诱导的血压升高和肾损害
Macrophage-derived exosomes promote telomere fragility and senescence in tubular epithelial cells by delivering miR-155
巨噬细胞来源的外泌体通过递送miR-155促进肾小管上皮细胞的端粒脆性和衰老
发表期刊:Cell Commun Signal
影响因子:8.2
发表时间:2024年7月10日
背景:慢性肾脏病(CKD)在世界范围内非常普遍,其全球负担沉重且不断增长。慢性肾病表现出许多加速衰老的特征。肾小管细胞衰老是一种常见的生物过程,可导致CKD进展。肾小管间质炎症是肾小管细胞衰老的驱动因素,也是CKD的共同特征。然而,间质炎症驱动肾小管细胞衰老的机制尚不清楚。本文旨在探讨源自巨噬细胞的外泌体miRNA在肾小管细胞衰老进展中的作用。
结果:与正常对照组相比,CKD患者和CKD小鼠模型的近端肾小管细胞中miR-155表达上调。此外,miR-155的表达与肾纤维化的程度、eGFR下降和p16INK4A的表达呈正相关。miR-155 的过表达加剧了肾小管衰老,通过检测p16INK4A/p21的表达和衰老相关的β-半乳糖苷酶活性增加得到证明。值得注意的是,miR-155敲除在体内可减轻肾纤维化和肾小管细胞衰老。有趣的是,巨噬细胞来源的外泌体miR-155一旦被释放,就会被TECs内化,通过靶向TRF1导致端粒缩短和功能障碍。双荧光素酶报告基因检测证实TRF1是miR-155的直接靶标。因此,本研究结果清楚地表明,外泌体miR-155可能介导巨噬细胞和TECs之间的通讯,随后诱导TECs的端粒功能障碍和衰老。
结论:本研究提出了一种新的机制,巨噬细胞外泌体参与肾小管衰老和肾纤维化的发展,部分是通过递送miR-155以靶向TRF1来促进端粒功能障碍。该研究可能为治疗AngII诱导的肾损伤提供新的策略。

Fig5. 巨噬细胞来源的外泌体递送miR-155以促进TECs端粒脆性、染色体不稳定性和衰老的机制示意图