18 年
手机商铺
公司新闻/正文
1291 人阅读发布时间:2021-04-15 10:23
紫杉烷类是三阴性乳腺癌(TNBC)患者的一线化疗药物;但是,化学抗性会降低其有效性。研究人员假设新辅助化疗(NAC)前后肿瘤标本的分子图谱将有助于鉴定与耐药相关的基因。
因此,研究人员通过RNA-seq对来自于8例新辅助化疗TNBC患者的10个样品进行了测序,其中3例病理完全缓解(pCR),5例为非pCR。选择能够预测化疗应答的差异表达基因,并通过小规模siRNA文库进行体外功能筛选。然后,进一步在体内外研究TNBC相关基因的临床和功能意义,并应用生化实验和成像分析来研究其作用机制。
下面就跟随小编一起来看看这篇文章是如何通过高通量测序、以及siRNA文库+细胞功能筛选的方法来鉴定目标分子的吧~~~
(偷偷告诉大家,其实高通量测序与高内涵细胞功能筛选更配哦!该策略能够极大的缩短实验时间,充分解放人力物力,产生的实验结果更加可靠、直观,非常值得一试!)
主要实验结果
• 新辅助化疗下TNBC耐药相关基因的鉴定
首先,研究人员将接受新辅助紫杉醇和卡铂方案治疗的8例TNBC患者依据其反应分为耐药组(n=5)和敏感组(n=3)。接下来,通过RNA-seq对从这8位患者中获得的10个肿瘤样品进行了测序。鉴定了434个常见基因上调,这些基因富集在ECM-受体相互作用、粘着斑、PI3K-Akt信号通路和肌动蛋白细胞骨架调控通路中(图1B)。表明这434个基因可能是对紫杉醇和卡铂联合治疗反应的预测因子,并选择30个top基因进行进一步功能探索,包括SYTL4、BCAM、CTPS2、FKBP9、LAMA3、PDGFRB和ZNF160。

• 体外siRNA文库功能筛选鉴定SYTL4为化疗耐药基因
接下来,研究人员对上述30个基因进行了基于siRNA文库的筛选。通过SI方程计算出所有靶标上的紫杉醇敏化程度呈反S形曲线分布。然后通过平均SI对top基因进行排序发现SYTL4的平均SI最高。qRT-PCR和Western blot验证了SYTL4 siRNA2可使MDA-MB-231细胞中的SYTL4表达降低至基线水平约20%,紫杉醇的IC50降低2.8倍。此外,紫杉醇的IC50值与SYTL4的表达呈正相关。因此,研究人员选择SYTL4作为紫杉醇耐药的主要候选基因进行进一步探索。

• SYTL4在TNBC中的预后价值和临床意义
随后,研究人员评估了SYTL4在TNBC中的预后价值。在KM-plotter公共TNBC队列中,高表达SYTL4的无复发生存率(RFS)更差。SYTL4表达的HR在化疗治疗的TNBC中升高到3.04。相比之下,SYTL4 mRNA在未接受化疗的亚组中预后价值不显著。此外,在FUSCC TNBC队列B中,232例接受辅助化疗的TNBC患者(特别是紫杉醇治疗的患者)高水平的SYTL4 mRNA提示更差的RFS。并且在紫杉醇治疗的患者中,SYTL4的高蛋白水平与较差的无病生存期(DFS)显著相关。表明SYTL4可作为紫杉醇治疗的TNBCs预后不良的指示因子。

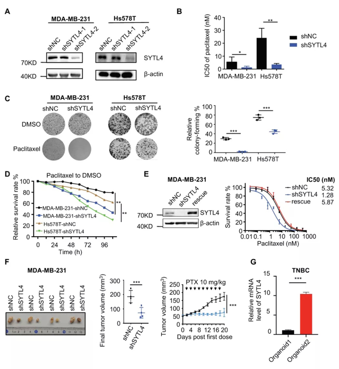
• SYTL4在体内外促进TNBC紫杉醇耐药
体外细胞实验显示敲低SYTL4显著提高了TNBC细胞系对紫杉醇的敏感性,但不影响细胞增殖。此外,SYTL4敲低细胞的IC50值也显著更低,挽救SYTL4表达又可提高IC50值。此外,过表达SYTL4更加增加了TNBC细胞系对紫杉醇的耐药性。体内实验显示沉默SYTL4增强了BALB/c裸鼠对紫杉醇的敏感性。表明在体内外改变SYTL4水平可影响TNBC细胞对紫杉醇的敏感性。

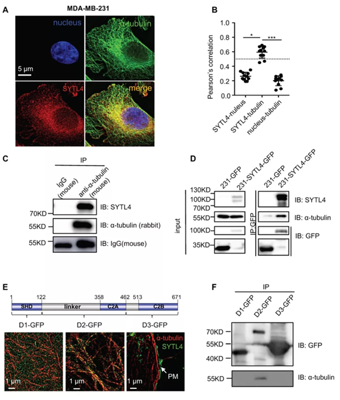
• SYTL4与微管相互作用
SYTL4是定位于微管细胞骨架的蛋白,因此,研究人员通过反卷积荧光显微镜观察了SYTL4的分布。结果发现SYTL4与α-微管蛋白共定位。此外,SYTL4-微管蛋白复合物可以在细胞裂解液中免疫共沉淀,表明它们之间存在相互作用。通过结构化照明显微镜(SIM)进行超分辨率成像分析发现SYTL4的linker-C2A结构域(D2)附着于微管表面,SHD结构域(D1)呈自由分布模式,C2B结构域(D3)特异性定位于质膜(PM)附近。co-IP实验也证实了D2与微管相互作用。表明SYTL4通过包含linker-C2A结构域的区域与微管相互作用。

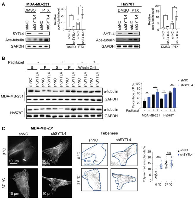
• SYTL4诱导TNBC细胞中的微管不稳定性
紫杉醇诱导的细胞毒性主要依赖于稳定的微管。紫杉醇敏感性的增强可能由微管稳定性的提高引起的。由于SYTL4与微管相互作用,所以研究人员猜测SYTL4是否通过影响微管稳定性而赋予紫杉醇抗药性。结果发现在有/无紫杉醇处理的TNBC细胞中,敲低SYTL4增加了微管蛋白乙酰化水平,并且稳定的微管显著增加。此外,SYTL4的敲低也能稳定微管以抵抗冷处理。

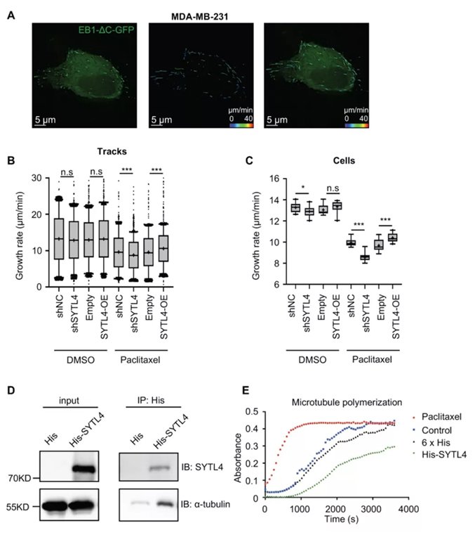
荧光标记微管正端示踪蛋白EB1-ΔC-GFP已成为监测活细胞中微管动态的实用工具。EB1-ΔC以“彗星”的形式结合到微管的正端,从而可以定量微管的生长速率。为了评估SYTL4对微管动力学的影响,研究人员在对照、SYTL4敲低和过表达的MDA-MB-231细胞中监测了超过15,000个EB1轨迹。发现SYTL4敲低后轨迹的增长率降低了。紫杉醇处理后轨迹的生长速率进一步表明,SYTL4敲低显著降低了微管生长速率,而SYTL4过表达可使增长率显著增加。表明SYTL4增加了微管生长过程中的动态不稳定性。

为了确定SYTL4是否可以抵消微管聚合,研究人员通过体外微管聚合实验发现,作为阳性对照,紫杉醇增强了微管聚合。与阴性对照相比,SYTL4抑制体外微管聚合。表明SYTL4增加了微管聚合物的动态不稳定性,从而抵消了紫杉醇诱导的微管聚合效应。

原文链接:https://www.thno.org/v10p10940.htm